
01 引言
糖尿病(DM)是犬最常见的内分泌疾病。英国3岁以上犬的发病率为0.27%。英国人民动物诊疗所(PDSA)每年治疗2000-2500例糖尿病犬。这些病例带来的潜在经济与福利影响,促使我们制定了一套全国性的犬糖尿病管理规范。
经过10年优化,该规范已带来稳定且优异的存活率(表1)。既往文献报道,确诊后存活至少7天的犬,其中位生存时间为20.2个月。PDSA的数据涵盖所有接受Caninsulin(MSD动物保健)治疗的病例。在慈善医疗环境下,极少放弃治疗。同一研究还指出,主人的经济、生活方式及对疾病的认知等因素显著影响糖尿病犬的生存时间。

表1. 2018-2022年PDSA接受糖尿病治疗的犬及年度死亡情况。
因此,若能最大限度降低这些负面因素,存活率将随之提高。采用简洁、实用的操作规范和现实可行的治疗目标,有望在各种临床环境中均获益。
PDSA的犬糖尿病管理流程聚焦四点:
- 诊断(含进一步检查);
- 由兽医护理团队主导的主人教育;
- 由兽医与护士共同实施的治疗与监测;
- 后续问题或并发症的处理。
02 临床表现
糖尿病以持续性空腹高血糖及糖尿为定义,并伴有特征性临床症状(表2)。通过病史、体格检查、血糖仪测得的血糖值及尿试纸检测的糖尿即可确诊。

表2:犬糖尿病的临床症状。
诊断通常直接明了,但问诊时需保持高度警觉:例如,主人可能抱怨夜间尿频或失禁,只在追问下才会提到多饮;又如,主人可能因排尿次数增多而误以为犬患膀胱炎,却未注意到尿量也明显增加。
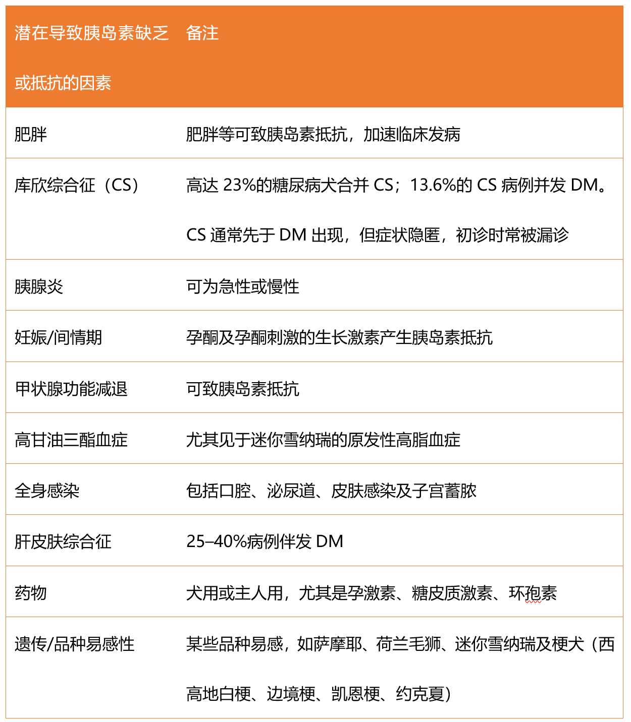
部分糖尿病犬初诊时已表现不适,但多数仍精神活泼、反应灵敏。任何品种、性别或绝育状态的犬均可患病;确诊时多为中老年。幼年型糖尿病罕见,本文不作讨论。已识别的多种危险因素列于表3。

表3:犬糖尿病的危险因素。
03 诊断
1. 血糖
出现糖尿且空腹血糖>11.1 mmol/L,并伴有相应临床症状,即可确诊。根据我们的经验,大多数病例初诊时血糖超过18 mmol/L。
2. 尿液检查
尿试纸可检出糖尿,同时应记录是否存在蛋白尿、血尿或酮尿。用折射仪测定尿比重(USG)十分重要,可为潜在疾病提供线索(见框1)。
框1:尿比重能告诉我们什么?USG可提供以下信息:
- 犬USG>1.020–1.025;
- 尿糖60 mmol/L(1 g/dL)可使USG升高约0.004–0.005;
- 若USG与糖尿程度不符而偏低,应考虑其他病因导致的多饮多尿。

注意:别忽视基本信息。子宫蓄脓的体征与糖尿病极为相似,尽早做针对性腹部超声可避免事后尴尬。首次就诊务必全面体检,合并感染可能加重胰岛素抵抗。
糖尿病犬常并发尿路感染(UTI),后者可加重胰岛素抵抗。若尿试纸显示蛋白≥1+和/或红细胞,应怀疑UTI;此时需镜检尿沉渣中的白细胞和细菌,并考虑做尿培养及药敏试验。然而,国际伴侣动物传染病学会(ISCAID)最新指南指出,即使糖尿病犬,也仅在出现临床症状时才需治疗UTI。
尿试纸可检出酮体,提示可能存在糖尿病酮症酸中毒(DKA)。尿试纸仅检测乙酰乙酸和丙酮;DKA时β-羟丁酸常占主导,尿酮阴性并不能排除DKA。血酮仪可同时测定β-羟丁酸。
注意:让主人在所有多饮多尿病例的初诊及所有慢性病复诊时都带上尿样,可大幅节省时间、费用和猜测。向客户示范如何高效采集犬尿样同样大有裨益。
3. 进一步检查
多数诊所会在测血糖和尿检后做额外检查。糖尿病会干扰许多实验室指标的解读;我们仅在犬状态不佳、怀疑存在合并症且该合并症会改变初始糖尿病管理或影响主人治疗意愿时,才加做检验与影像。例如肾病、胰腺炎、子宫蓄脓及其他感染。
此外,新确诊糖尿病时,甲状腺功能减退和库欣综合征的内分泌检测易出现假阳性,故暂不进行;我们先开始胰岛素治疗并评估反应,再决定是否进一步检查。
04 治疗
1. 治疗目标与预期管理
成功管理糖尿病犬的最大关键之一,是在初诊时就向主人清晰传达治疗目标与预期(框2)。兽医一旦确诊,即刻启动这一过程。
框2:糖尿病犬主人须知要点。
- 糖尿病是终身疾病;
- 需每日两次注射胰岛素;
- 治疗耗时且费用较高;
- 不治疗会迅速恶化;
- 对生活方式有影响;
- 稳定期长短不一,易伴合并症;
- 治疗可获成功且富有成就感;
- 临床症状通常很快改善;
- 即使失明,只要主人掌握注射技巧,仍能拥有极佳生活质量。
糖尿病犬确诊后仍可存活多年,PDSA总结如下:
- PDSA糖尿病犬平均生存期约三年。
- 四分之一犬生存超过三年,七年以上的长期生存亦不少见。
- 许多犬确诊时已高龄,最终多因并存疾病而非糖尿病本身或其并发症去世。
主人需要时间理解诊断与治疗的意义;若犬尚无不适,可酌情延迟一两天再开始治疗,以便主人充分知情并同意。注意:只做那些会改变下一步决策且能给出明确信息的检查;例如,糖尿病犬常见肝酶升高,但这并不会使病情稳定更困难;脱水动物会出现肾前性氮质血症。此外,临床团队与主人必须明确共同目标:
- 确保食欲、饮水量和排尿水平达到主人可接受的范围;
- 保持稳定且适宜的体重;
- 维持良好的活动能力和生活质量;
- 无低血糖发作。
2. 优化临床资源配置
在繁忙的兽医实践中,必须高效管理时间。利用兽医护理团队及PDSA在线资源可极大助力糖尿病管理。对于无并发症病例,我们将主人教育及初始治疗交由护理团队负责。
3. 开始治疗
安排一个上午时段(我们由护士执行),详细讲解糖尿病护理各方面,包括:
- 注射技巧与胰岛素保存;
- 低血糖发作识别与处理;
- 复诊要求(如尿样、就诊时间);
- 饮食与运动安排。
随后在连续两天或三天内,再由护士进行两到三次跟进预约。兽医开具的Caninsulin起始剂量为0.5 IU/kg(小型犬向上取整,大型犬向下取整)。初期仅在诊所每日注射一次。上午注射可降低夜间低血糖风险,并便于后续调整为每日两次。待主人熟练掌握注射后,改为每12小时在家自行注射。

图1:犬糖尿病初始治疗流程图。
PDSA提供一系列视频供主人观看,以增强其注射胰岛素的信心。病犬即使未出现DKA,治疗初期也可能需住院;若仅检出酮尿但犬活跃、进食正常且无呕吐,我们会尽快开始治疗。单纯酮尿并非住院指征。
约一周后预约复诊,时间选在预期血糖最低点(注射后6–8小时)(图1)。需提醒主人每次就诊自带新鲜尿样,并提供合适尿杯。框3列出了给主人的实用小贴士。
框3:帮助主人注射胰岛素的实用小贴士。
- 时间前后相差1小时对控制影响不大;
- 教会亲友注射并记录,避免重复给药;
- 在颈部剪毛,便于学习注射;
- 有些犬早上不爱吃;若其习惯如此,可早上先注射,稍后进食;
- 注射时喂食可让过程更愉快;
- 部分主人觉得VetPen(MSD动物保健)更易用。
05 饮食
无证据表明对正常体重犬更换饮食能改善糖尿病控制。治疗初期务必保证犬正常进食。除非原饮食极不合理(如高碳水、高脂肪)或犬超重,否则最实用的做法是至少初期继续原饮食。
相比因犬偏好或主人经济导致的饮食不一致,持续饲喂相同饮食效果更佳。若需更换,建议选择高纤维、低脂肪日粮;每次注射前后给予等量餐食,食物种类与用量必须保持一致。
1. 低血糖
提醒主人了解低血糖表现,外出时随身携带葡萄糖。犬用肉味葡萄糖凝胶已有市售。若宠物白天出现饥饿表现,建议立即喂食,因饥饿可能是低血糖信号。
2. 运动
运动量须保持恒定,突然增减可能诱发低血糖。
06 复诊:稳定与监测
住院血糖曲线常用于监测治疗反应,但费用高且结果不可靠。连续血糖监测系统虽有帮助且已广泛应用,并非务实方案所必需。PDSA方案主要依据主人及兽医临床观察,必要时结合尿检和血糖测定。复诊安排在胰岛素注射后6–8小时(预期最低点)。每次就诊均收集主人反馈,建议记录日记,模板多样。表4列出了主人评估的关键要点。

表4:主人对糖尿病犬的评估。
07 尿检
要求主人每次带当日尿样。进行尿试纸及尿比重检测。试纸主要用于确认无糖尿:无糖尿病例存在低血糖风险,需在假定最低点测血糖。
尿酮出现可能提示控制不佳;然而,部分健康犬或已控制的糖尿病犬亦可有酮尿,此为警示而非增加胰岛素或住院指征。
注意:所有未绝育母犬必须在初期治疗中绝育,最好在血流动力学稳定后立即进行。发情周期激素波动使未绝育母犬难以稳定血糖;及时绝育可使约10%病例获得糖尿病缓解。
仅在尿试纸出现意外血尿和/或蛋白尿,或存在尿路感染临床症状时,才进行尿沉渣检查。
08 复诊
本次复诊安排在主人开始在家每日两次注射胰岛素后7–10天,或剂量调整后,并安排在预期血糖最低点(注射后6–8小时)。评估内容包括:
- 主人评估(见表4);
- 体重/体况评分(BCS)变化;
- 尿液检查;
- 血糖;
- 体格检查。
若出现低血糖或高血糖并伴有控制不佳的临床表现,可调整胰岛素剂量,见图2、3。

图2:出现糖尿时的治疗图表(稳定期)。血糖(BG)单位为mmol/L。

图3:未出现糖尿时的治疗图表(稳定期)。血糖(BG)单位为mmol/L。
如调整剂量或存在疑虑,7–10天后重复上述流程。
若未调整剂量且主人满意,则安排4–6周后复诊,进入监测阶段。
注意:进入监测阶段后,除非存在疑虑,否则不测血糖。过度依赖血糖而非临床表现,会导致不必要的剂量调整,增加费用与压力,却无法改善临床结局。
09 监测:前次就诊未调整剂量时
若犬状态良好、体况评分合适、体重稳定且存在糖尿,则不测血糖。表5与表6列出监测期的典型情境及决策。

表5:主人报告犬状态良好时的常见就诊情境。阴影行表示无需测血糖的情况,用以说明测血糖不会改变处理及复诊计划。

表6:主人对犬表示担忧时的常见就诊情况。
新冠疫情前,多家PDSA医院依赖最低点血糖样本监测糖尿病;疫情期间,主要通过远程方式,结合主人评估和送检尿样管理,结果生存期并未缩短(图4),提示反复测血糖并未提升糖尿病生存率。

图4:新冠疫情前后PDSA糖尿病治疗与生存数据。
10 其他监测方式
部分主人愿参与家庭监测,或某些宠物在医院采样风险大。家庭血糖监测(如测最低点或怀疑低血糖时)可非常有效,但务必提醒主人勿自行调整胰岛素剂量,应使用经验证的动物血糖仪。这些设备及连续血糖监测系统由主人自备,本文不详述;常规应用可参考近期糖尿病文献。
1. 家庭尿检
若担心过度治疗(低血糖),可用尿试纸居家检测。尿试纸不能用于常规剂量决策,须告诫主人勿过度解读。
2. 果糖胺
果糖胺监测看似简单,但单次结果不能反映既往控制情况;连续采样不适用于低成本环境下的无并发症病例,且易出错。果糖胺可用于鉴别应激性高血糖与糖尿病、确认缓解、探明不明原因糖尿及诊断胰岛素瘤。
11 应对日常变化
主人和兽医团队常因糖尿病犬生活中的突发状况感到焦虑。以下为常见非例行场景:
1. 非计划手术
既往文献发现,上午正常喂食并注射常规剂量胰岛素、下午手术(至少间隔6小时)的效果,与采用计划手术方案(框4)的结果相同。
框4:计划手术——操作要点
- 午夜后禁食;
- 上午给予半量胰岛素;
- 入院时测血糖,低血糖则延期手术;
- 术前用药照常,但避免使用可能引起高血糖的α₂激动剂;
- 术中及苏醒期测血糖,<5 mmol/L时补糖;
- 苏醒后立即提供食物;
- 尽量上午手术,当日出院以赶上正常晚间作息。
2. 如果狗不吃怎么办?
若前一晚临床状态正常,仅一次注射不太可能引发低血糖,可按常规剂量给药。应鼓励主人在当日稍后若狗仍未恢复正常,及时联系医院。
12 处理问题与并发症
多数病例按上述建议可迅速且简单地获得稳定。PDSA稳定后的平均剂量为每12小时0.7 IU/kg;然而,部分病例稳定难度较大。虽称稳定可长达六个月,大多数犬只在数周内即见临床改善。若出现以下情况,应启动稳定失败原因排查:
- 一个月内临床症状无改善;
- 出现意外低血糖发作;
- 所需剂量超过1.5 IU/kg;
- 犬出现其他临床症状。
此类病例的排查可包括血糖曲线及其他诊断手段。注意,血糖曲线仅用于疑有不明胰岛素抵抗、胰岛素代谢异常或依从性问题时进行。应激可显著影响结果,尤其在医院内检测时;家庭血糖曲线成本更低且更可靠。
1. 稳定失败的原因
常见稳定失败原因包括:
- 依从性/主人操作错误:最常见问题。可重复做血糖曲线,一次由主人注射,一次在医院用新开瓶胰岛素。
- 并存疾病:尿路感染和库欣综合征最常见,但任何感染、炎症及其他内分泌病均可致胰岛素抵抗。
- 雌性激素:孕酮及孕酮诱导的生长激素。
- 胰腺炎反复发作。
- 注射部位皮肤增厚/脓肿阻碍胰岛素吸收。
少见原因包括胰外分泌功能不全(EPI)、肝功能不全、心脏病、胰高血糖素瘤及嗜铬细胞瘤。
视具体情况,可能需进一步检查:血糖曲线、额外血液检测、影像检查及尿培养。若患犬用Caninsulin仍无法稳定,或主人无法每日两次注射,可换用超长效胰岛素(PZI)。此类病例极少,未纳入本机构审计。其他胰岛素(如甘精胰岛素)可在其他场所使用。对于复杂病例,可建议转诊,但在本机构很少被接受。
2. 胰腺外分泌疾病与糖尿病
- 任何胰腺疾病均会影响糖尿病管理。
- 胰腺炎与DKA临床表现可相似。
- 慢性胰腺炎可导致血糖控制波动。
- 胰腺炎应低脂饮食、镇痛及止吐等综合处理。
- 糖尿病犬可并发EPI,EPI犬亦可发生糖尿病。
13 总结
多年采用标准化方案的实践证明,凭借务实诊断与治疗策略,大多数糖尿病犬均可获得优异结局。本文提出的情境化照护高度重视主人对宠物的日常观察;PDSA证据显示,务实方案可带来良好预后,而主人评估是判断糖尿病犬病情稳定的可靠指标。
参考文献:Tyndall, G. and Sedgewick, J. (2025), Pragmatic approach to diabetes mellitus in dogs. In Practice, 47: 406-416.